一、专业特色与培养方案
确立“立足海南、凸显特色、开放办学、融合实践”的办学思想与理念,以人居环境相关学科为基础,在多规合一技术变革的基础上,形成以热带滨海城市设计和城乡社区规划治理为特色的应用型、实践型人才培养模式。国家新型城镇化+存量时代,自贸港与“三区一中心”建设,人民城市—品质+活力。





二、专业建设
1.深化专业内涵建设;
2. 加强实习、实践资源建设,积极推进产学研合作;
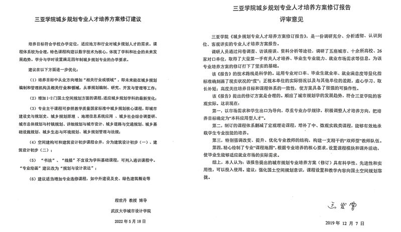
3.完成2020版人才培养方案修订,优化课程,凸显特色;
4. 优化教师队伍梯队建设,推进整体素质建设
5. 强化教学质量监控,深化教风学风建设
6. 推进校企合作,提升专业办学水平
l在研项目:国家级1项,省级1项,校级3项,海南国家公园研究院横向课题1项,经费共计58.5万元;(1-2)
l在建课程:完成1门,在建课程6门,教师覆盖率100%(49、50、52);教学成果奖(44);实践教学(51)
l学术论文:核心3篇,其中B级2篇(1-2);
三、人才培养


l考研率:4%;
l留学:4%;
l报到:90.74%;
l就业率:97.92%;



