3月2日上午,服装与服饰设计专业全体教师于艺术学院会议室举行了2022~2023春季学期说课与教学研讨活动,会议由艺术学院设计系主任、服装专业负责人杨洋副教授主持,宁静、齐文东、黎珏辰、黄超伟、梁辰等10位教师参加了此次活动,就本学期开展的13门课程进行教学分享与交流
图1 说课记录—《图案设计》(李佳润)
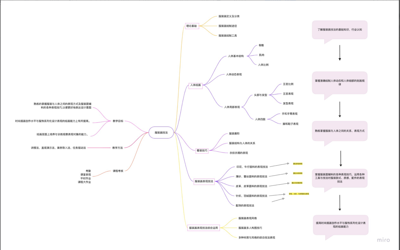
针对首次全面线下授课的大一学生,本学期开设了《图案设计》、《服装画技法》和《黎锦与黎族服饰服装设计》等专业基础课程,培养学生服装设计入门知识和技能,并结合海南本土特色文化,提升学生的专业兴趣。李佳润、程诚和黎珏辰三位老师分别从课程目标、课程内容、课程考核等方面解析授课设置中的重难点,提出了相应的教学和学习方法,同时根据往年课堂情况,调整了课上与课下作业比例,以帮助学生达到最佳的学习状态。

图2 课程导图—《服装画技法》(程诚)

图3 考核形式—《黎锦与黎族服饰服装设计》(黎珏辰)
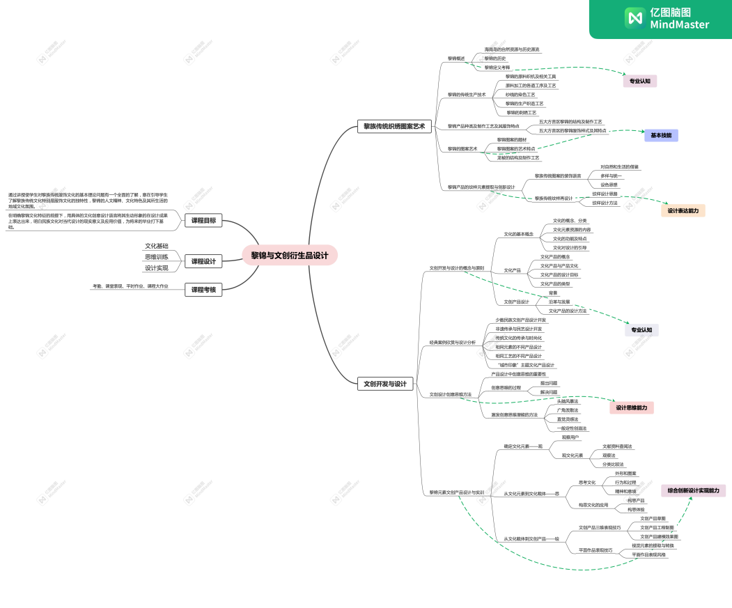
本学期为二年级开设了多类专业课程,包括学科专业基础课、专业核心课和限定选修课。其中《黎锦元素与文创衍生品设计》、《服装结构制图与工艺Ⅱ》和《服装电脑辅助设计Ⅱ》三门课程采取由主讲教师带助教的模式,一方面可以让学生在实践环节得到更多辅导,新老师的加入也将为课程带来新的视角。另一方面,对各位青年教师而言是一个非常好的学习和积累教学经验机会,有助于其增强对课堂教学的理解。

图4 课程导图—《黎锦与文创衍生品设计》(杨洋、程诚)

图5 课程导图—《服装结构制图与工艺Ⅱ》(宁静、许姝婉)

图6 课程导图—《服装电脑辅助设计Ⅱ》(杨洋、赵钰洁)
齐文东老师的《服饰图案与色彩设计》作为《图案设计》的进阶课程,在课程理论内容上将服饰图案及其色彩设计、服饰图案与色彩的美学理念作为重点,帮助学生建立图形—构图—色彩—布局的分析美感体系。实践方面设置专题性设计任务引导学生结合不同主题风格进行方案策划,重点培养学生对设计实现过程和应用落地的把控能力。
吴昱老师担任的《中国工艺美术史》课程是一门偏重史论方向的专业基础课程,学生在学习过程中难点较多,对此她将授课的重点放在了对学生的价值观及思维方式的培养、审美能力和创作水平的提高上,为学生进行服装设计实践打下坚实基础。
梁辰老师的《服装摄影Ⅰ》将课程学习分为了基础和进阶两个阶段,以帮助学生从浅入深地了解摄影技术和美学知识,学会驾驭拍摄中的构图、光线和色彩。然后通过实践引导,使学生掌握拍摄、制作服装摄影图片的基本能力。

图7 说课记录—《服饰图案与色彩设计》(齐文东)

图8 知识图谱—《中国工艺美术史》(吴昱)

图9 说课记录—《服装摄影Ⅰ》(梁辰)
作为高年级专业核心课,宁静老师的《服装工艺Ⅱ》与黄超伟老师的《服装设计Ⅲ》和《服装商品企划》三门课程的知识内容互为补充,为培养学生融会贯通的综合能力,本学期的教学安排将从项目式产出的不同阶段任务目标出发,结合赵钰洁老师所教授的限定选修课《服装陈列与展示设计》,形成课程矩阵,环环紧扣。

图10 课程导图—《服装工艺Ⅱ》(宁静)

图11 说课记录—《服装设计Ⅲ》《服装商品企划》(黄超伟)

图12 课程导图—《服装陈列与展示设计》(赵钰洁)
会议尾声,杨洋老师对此次说课活动进行了总结,重点强调了课程设计中的过程管理和任务管理环节。针对同一模块内的课程,授课老师们可以尝试通过作业联动将教学各项任务打通,以不同的任务形式针对性提升学生的各方面能力,尤其是面向高年级学生,应更多引入成果驱动式的学习方法,熟悉项目制任务的应对思路和创新路径。经过今天的教学研讨和交流,在几位经验丰富的专业老师指导下,新进青年教师们不仅对各自任教课程有了更加清晰的思路和目标,同时对整个专业本学期教学安排和每个年级的课程矩阵都进行了充分且全面的理解。说课活动的顺利完成,正式开启了新学期的教学工作,服装专业全体成员做好了充足的准备,迎接全面恢复线下授课后的新日程。



