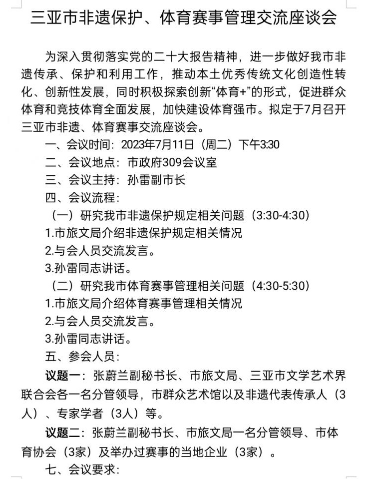
2023年7月11日下午,《三亚市非物质文化遗产保护规定(草案)》的交流会在三亚市政府办公大楼309会议举行,三亚学院艺术学院冯建章老师以非遗专家的身份出席了本次交流会。
为了深入贯彻落实党的二十大报告精神,进一步做好三亚市非遗保护、传承和利用工作,推动三亚本土优秀传统文化的创造性转化和创新性发展,7月11日下午,在三亚市政府办公大楼309会议室举办了《三亚市非物质文化遗产保护规定(草案)》的交流会。
3点30分,随着副市长孙雷走进会场落座,本次交流会准时开始。先是市旅文局钟凤毛副局长对本次研讨内容做了介绍,然后是市文联、群艺馆、非遗代表传承人等依次围绕“草案”发言。各位领导和专家从自己多年从事的非遗保护、管理和研究的角度,对“草案”提出了中肯的意见。

冯建章老师作为非遗学者和三亚市非遗申报书的主要撰写人之一,从自身经验出发,提出了三点,一是应该区分“政府认定的非遗资源”和“政府非认定的非遗资源”,二是应该对非遗资源调研成果展开充分讨论后再去撰写非遗申报书,三是应该细化非遗知识产权的保护等。
会议最后十分钟,三亚市孙雷副市长对以上的发言做了总结性发言,对“草案”和非遗保护、传承和利用,提出了指导性意见:一是,《规定》应该具有操作性,要落在实处;二是,《规定》应该具有实效性,真正能推动非遗保护、传承和利用的发展;三是,《规定》应该具有三亚特色,符合当地的文化属性,符合三亚作为海南贸易港重要港口城市的建设方向;四是,《规定》应该具有时代性,能够推动三亚经济的发展;五是,《规定》应该推动三亚“文化”摸家底,非遗申报一定要跟得上,使三亚城市建设更具历史底蕴;六是,《规定》应该通过促进申报非遗,使三亚的历史文化恢复活力和生命性;七是,《规定》应该具有大视域,不局限于三亚;八是,《规定》应该推动三亚与国内,与国外非遗文化的交流,具有全球视野。等等。本次活动时间在四点半准时结束。
我院冯建章老师能够以非遗专家的身份参加本次交流会,说明我院对非遗的研究已经得到了三亚市各界,特别是三亚市政府的认可。通过本次交流会,新出台的《三亚市非物质文化遗产保护规定》将更加符合三亚市的市情,这将进一步推动三亚市非遗的保护、传承和利用。
供稿:冯建章



