各位考生:
依据教育部《2025年全国硕士研究生招生工作管理规定》及海南省有关文件精神,为做好我校2025年硕士研究生招生调剂工作,根据学校一志愿考生拟录取情况及招生计划数,现将调剂工作有关事项公告如下:
一、调剂专业及余额
学校名称及代码:三亚学院13892
学习方式:全日制。
我校2025年无士兵计划调剂名额。
各专业调剂余额信息一览表

说明:表中所列余额信息供考生参考,在实际录取过程中,根据实际情况,各专业计划数动态调整。
二、调剂时间
(一)我校调剂工作4月8日开始,4月28日前完成。各专业调剂具体开放时间请密切关注“全国硕士生招生调剂服务系统”或咨询相关招生学院,有意向调剂我校的考生请及时在调剂系统填报。
(二)考生调剂志愿锁定时间为36个小时,遴选结束即给予提前解锁,未收到复试通知的考生,可在调剂系统继续申请调剂。
三、调剂基本要求
调剂基本要求及调剂程序按照学校公布的《三亚学院2025年硕士研究生招生调剂工作办法》执行。
除翻译专业外,我校其他专业仅接收外语语种为英语的考生申请调剂。
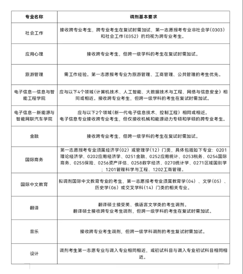
各专业调剂基本要求概览

四、学制及学费
(一)基本学制
电子信息、金融、音乐、设计,基本学制为3年;
社会工作、旅游管理、国际商务、国际中文教育、应用心理、翻译,基本学制为2年。
(二)学费及住宿费
金融、设计、音乐,学费30000元/年;
社会工作、旅游管理、电子信息、国际商务、国际中文教育、应用心理、翻译,学费28000元/年。
住宿费2800元/人/年,学费和住宿费均按学年收取。如遇国家或学校相关政策,按照新收费标准执行。



