近日,三亚学院艺术学院产品设计专业限定选修课《图形与图案创意》顺利完成全部教学任务。课程由金晓蕊老师主导,以系统化思维构建为核心,多维度实践训练为支撑,创新项目落地为目标,为产品2401班的同学带来了一场兼具理论深度与实践价值的设计盛宴,助力学生在图形创意领域实现能力突破与思维升级。
构建完整思维链条,夯实创意设计根基
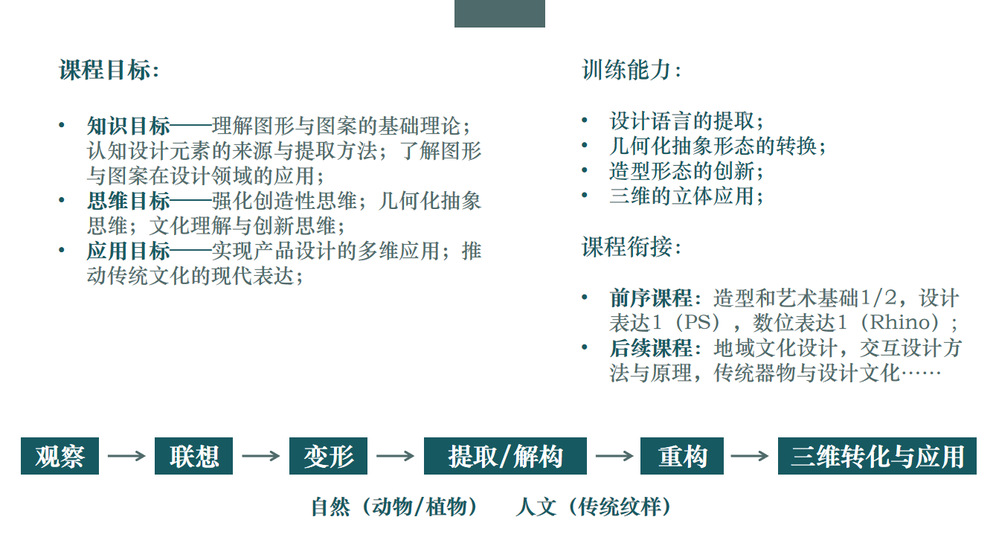
课程紧扣“观察-联想-变形-提取/解构-重构-三维转化与应用” 的核心逻辑,为学生搭建起循序渐进的思维训练体系。

(图1:《图形与图案创意》课程PPT)
金晓蕊老师从基础视觉观察入手,通过海南水果联想、基础几何形态过渡等趣味练习,激活学生的联想与想象潜能;进而深入讲解图形变形、结构分析的核心方法,引导学生从自然植物、动物昆虫等题材中提取视觉元素,完成从具象形态到设计语言的精准转化。在教学过程中,注重逻辑思维与创新思维的双重培养,通过层层递进的训练,让学生不仅掌握“怎么做”,更理解“为什么这么做”,逐步形成兼具逻辑性与创造性的设计思维模式,为后续复杂创意设计奠定坚实基础。

(图2:“植物”意象转译练习——学生优秀作业)

(图3:“水果”联想练习——学生优秀作业)

(图4:“几何”延异图形练习——学生优秀作业)
多维教学覆盖全域,拓展设计应用边界
为适配不同设计场景的需求,课程采用“多题材、多方法、多场景”的教学策略,全方位拓展学生的设计视野与实践能力。在图案构成教学中,金晓蕊老师针对装饰性设计场景,详细拆解二方连续、四方连续纹样的排列规律与创作技巧,让学生掌握具有秩序感与美感的装饰性图案设计方法。



(图5:装饰纹样图案实践构成练习1——学生优秀作业)
同时,聚焦抽象设计场景,通过点线面重构、色彩要素重组等训练,引导学生探索抽象思维的视觉表达,学会从自然与人文元素中提炼抽象符号,实现从具象到抽象的设计跨越。多样化的教学内容与方法,让学生能够灵活应对文创设计、界面设计、产品外观设计等不同领域的需求,显著提升了设计应用的适配性与灵活性。


(图6:抽象图案构成实践练习2——学生优秀作业)
项目驱动知行合一,AIGC 赋能创意落地
课程创新采用“项目制”教学模式,结合2026午马生肖新年的时代背景,以“马年贺岁图形图案设计”为核心命题,推动学生实现从创意构思到产品落地的全流程实践。在项目开展过程中,学生们深入调研传统马纹文化、生肖民俗元素,拆解“马”的形态特征与传统纹样的融合点,通过元素提取、构图重构、色彩设计等环节,完成兼具东方美学韵味与现代设计风格的二维图形创作。为打破创意落地的技术壁垒,金晓蕊老师引入AIGC辅助工具,指导学生将二维图形精准转化为三维产品形态,成功实现了贺岁图案在文创产品、节日包装、家居摆件等场景的落地应用。结课汇报中,一幅幅构思精巧的二维图形、一件件质感十足的三维产品,充分展现了学生的创意能力与实践成果,赢得了师生的一致认可。



(图7:“午马”生肖年主题图形设计——学生优秀作业2)




(图7:“午马”生肖年主题图形设计——学生优秀作业2)


(图7:“午马”生肖年主题图形设计——学生优秀作业3)
本次课程不仅让学生系统掌握了图形与图案设计的专业知识与技能,更培养了其创新思维、跨学科应用能力与文化传承意识。金晓蕊老师表示,课程的初衷是让学生在设计中既要“守正”,传承中华优秀传统文化精髓;也要“创新”,借助现代技术赋能创意表达。未来,希望同学们能将课程所学运用到后续专业学习与实践中,以图形为媒,以创意为翼,在设计领域绽放更多光彩。
文字:艺术设计学院
图片:艺术设计学院
编辑:张皓宇
一审一校:杨霄华
二审二校:张鑫
三审三校:陈琳



